The Birthday App - From FastAPI and SQLAlchemy to GitOps: Building a Kubernetes Delivery Platform with Helm, ArgoCD, Terraform, and Minikube
Quick Start
What This System Is
There are 4 repos, each with a separate responsibility:
-
fastapi-app: https://github.com/k-candidate/fastapi-app
The application source code, tests, Docker image build, and release pipeline.
See that repo’s README.md for local app details. -
helm-charts: https://github.com/k-candidate/helm-charts
The reusable Helm chart for deploying fastapi-app.
See that repo’s README.md and charts/fastapi-app/README.md. -
gitops-apps: https://github.com/k-candidate/gitops-apps
The Argo CD application definitions and environment-specific deployment values.
See that repo’s README.md. -
tf-minikube: https://github.com/k-candidate/tf-minikube
The cluster/bootstrap repo.
It creates Minikube, installs Argo CD, and bootstraps GitOps. This is the repo you start with.
See that repo’s README.md.
How To Start On A Fresh Laptop
- Install the prerequisites mentioned in the repo READMEs.
- Clone
tf-minikube. - Run:
terraform init terraform apply -auto-approve - Terraform will:
- create the Minikube cluster
- install Argo CD
- bootstrap Argo CD to read gitops-apps
- Argo CD will then:
- read gitops-apps
- create the fastapi-app-prereqs app
- create the fastapi-app app
- pull the Helm chart from helm-charts
- deploy the app and its bundled PostgreSQL for the minikube environment
How To Check It
Use the commands documented in:
tf-minikube/README.mdgitops-apps/README.md
Typical checks are:
minikube status -p terraform-provider-minikube
kubectl get applications -n argocd
kubectl get pods -n argocd
kubectl get pods -n fastapi-app
How To Access Argo CD
Get the admin password using the command from tf-minikube/README.md, then port-forward the Argo CD server and log in.
How To Test The App
Port-forward the fastapi-app service and call the API with curl, as shown in gitops-apps/README.md.
Where To Change Things
- app code or API behavior:
fastapi-app - deployment chart behavior:
helm-charts - environment-specific deployment values:
gitops-apps - cluster/bootstrap behavior:
tf-minikube
How To Tear It Down
From tf-minikube:
terraform destroy -auto-approve
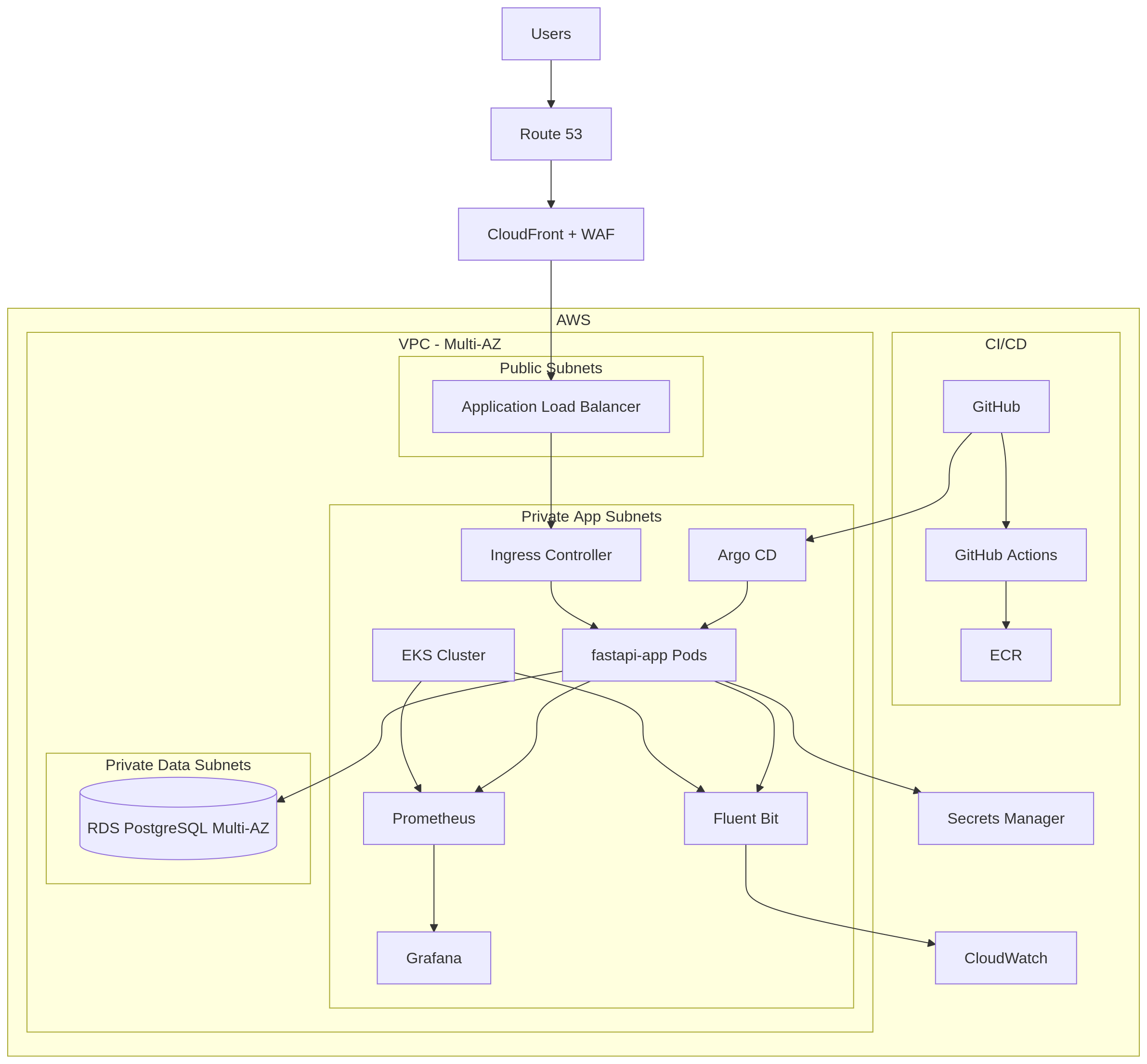
If I were to deploy this into AWS assuming high criticality and usage

This architecture shows how the current local platform could be evolved into a resilient AWS-based production setup for a high-traffic, business-critical application.
For the repositories and responsibilities, I’d keep the separation we already have:
fastapi-app
application code, tests, Docker image build.helm-charts
deployable Helm chart.gitops-apps
environment-specific desired state for Argo CD.tf-aws
AWS infrastructure and cluster bootstrap.
Main Request Flow
User traffic would follow this path:
- Route 53 resolves the domain
- CloudFront and WAF protect and route public traffic
- an Application Load Balancer sends traffic into Kubernetes
- an Ingress Controller routes requests to the FastAPI service
- fastapi-app pods handle the request inside EKS
Deployment Flow
The deployment flow would remain GitOps-based:
- developers push code to GitHub
- GitHub Actions tests the app, builds the image, and pushes it to ECR
- Argo CD watches Git for the desired deployment state
- Argo CD pulls the Helm chart from helm-charts
- Argo CD applies the environment configuration from gitops-apps
- Kubernetes deploys the app into EKS
This keeps CI responsible for building artifacts and GitOps responsible for deciding what runs.
Application Dependencies
In AWS, the application would rely on managed services:
- Amazon RDS PostgreSQL for the database
- AWS Secrets Manager for secrets such as database credentials
This is the main difference from the Minikube setup, where PostgreSQL was bundled for simplicity.
Scaling
Because this is a high-usage system, scaling should happen at both the cluster and application levels:
- Karpenter can scale EKS worker capacity up and down as workload demand changes
- HPA or KEDA can scale the FastAPI application pods horizontally based on traffic or workload signals
That gives the platform elasticity both for infrastructure capacity and for application replicas.
Basic Monitoring and Logging
For day-2 operations, I would include in the platform:
- Prometheus for metrics collection
- Grafana for dashboards
- Fluent Bit for log collection
- CloudWatch for centralized logs
That gives enough visibility to monitor application health, cluster behavior, and runtime failures.
How This Would Be Built
The rollout would look like this:
- Provision AWS infrastructure with Terraform:
- VPC
- subnets across multiple Availability Zones
- ALB
- EKS
- RDS
- supporting IAM and networking
- Install cluster platform components:
- Argo CD
- ingress controller
- karpenter for node scaling
- HPA or KEDA for workload scaling
- basic monitoring and logging stack
- Connect the delivery pipeline:
- GitHub Actions builds and pushes images to ECR
- Argo CD syncs from gitops-apps
- Helm charts from helm-charts are used for deployment
- Deploy the application:
- FastAPI runs in EKS
- database runs in RDS
- secrets come from Secrets Manager